1. 前言
园林机械以割草机为主,辅以其他园林维护设备。主要类别包括割草机、专业草场设 备,链锯、打草机/割灌机以及其他机械等。从功能性角度来看,专业草场设备用于高尔夫球场、足球场或其他大型公共绿地草皮的养护,其他机械一般涵盖吹吸叶机、 微耕机和扫雪机等;从动力源类型来看,可分为传统汽油、交流电及直流电动力源,传统汽油类动力强;交流电力类受限于使用便利性,直流电力类多以锂电池为动力源,趋势向大功率、低震动、长续航时间和智能化发展。
产业链上游以三电系统为核心原材料和零部件供应商组成,中游聚集了一批以 OBM/ODM 或原始设备制造商(OEM)模式运营的制造商。园林机械行业上游包括锂电池、电机及其他原材料供应商,其供应产品的技术水平、加工精 度与价格水平对中游机械设备生产制造的质量与成本产生直接影响,中游机械设备制造商相关企业国内有创科实业(TTI)、泉峰控股等,海外有富世华、MTD 等。
随着我国园林机械生产企业在制造技术、品质管控、研发创新、成本控制等方面逐步提升,在上述两大细分赛道已有一定崛起势头下,我国逐渐成为园林机械的主要出口国。以割草机产品为例,根据海关统计数据显示,2018 年到 2020 年我国割草机相关产品出口数量 分别为1142.84/1336.96/609.90万台,出口金额分别为77.65/94.48/34.50亿元。2020 年由于新冠肺炎疫情的影响,进出口贸易产生较大波动,我国园林机械出口数量和出口金额都出现了一定下滑。中国向美国出口割草机金额保持稳定增长 。2018至2021年国内向美国出 口的割草 机金额分别为16.98/22.97/27.66/34.53亿人民币,分别占当年中国割草机总出口 金额的21.86%/24.30%/80.18%/22.86%,即使在疫情期间,中国向美国的割草机出口额依然实现了正向增长。

图一 2018-21年中国出口至美国割草机情况(亿元,%)
资料来源:海关总署,国元证券研究所
我国园林机械企业可大致分为三类:第一类是国际知名园林机械企业在中国的独/合资企业,该类企业资金和研发实力雄厚,主要以自有高端品牌产品向海外出口;第二类是部分合资企业和实力较强的内资企业,产品定位于中高端市场,通过ODM/OEM方式向国际知名园林机械品牌和大型连锁超市供货,主要出口至欧美等发达国家和地区,部分龙头企业逐步开拓OBM业务;第三类主要为规模较小、技术含量较低的 中小代工企业,产品主要面向中低端市场。大艺、泉峰、宝时得、莱克电气、亚特等企业都属于第二类型企业。
随着园林工具从工业等专业应用领域逐步向民生领域的发展,小型化、智能化和无绳锂电池化是园林工具行业今后的主要发展趋势,行业需要更紧凑、更省电、更高效、更安全和更经济的园林工具控制方案。
此方案是基于太阳成集团tyc122cc低功耗32位MCU芯片UM3213A开发的设计,UM3213A采用ARM Cortex-M0+内核,主频32MHz,内置64KB闪存,支持1.8~5.5V宽电压工作范围,支持3路互补PWM输出,内置1路运放和3路比较器,支持8通道12位1MspsADC转换器、多路UART、SPI,I2C等丰富外设接口,具有高整合度、高抗干扰、高可靠性的特点。芯片支持9路PWM和1路CAN总线,提供35个GPIO。

图二 芯片资源总览
2. 方案速览
2.1方案特点
1. 可实现低速大负载启动,带载运行能力强
2. 内置3路比较器快速直接获取反电势信号,节省成本且更高效可靠
3. 低功耗及安全电路设计方案,可快速实现产品应用
4. 内置比较器做硬件过流保护,快速又安全,
5. 支持欠过压、欠过温、过流、超速、限流、刹车停机等保护,大幅度缩减开发周期
6. PWM支持异常请客紧急停机保护机制,有效防止功率元器件损坏
7. 防抄板设计,防止eFlash中程序被盗取
8. 内部集成电机控制专用单元,减少外围电路,节省布板空间
9. 高集成、高性能、低成本,成熟的电机控制算法,快速匹配不同的电机

2.2工作原理简介
本方案采用120°导通型,即二二导通模式控制BLDC电机,电机每隔60°换相一次,电机正常工作任意时刻都有两个功率管同时导通,且每个器件开通120°电角度,而换相之前需要知道转子所在扇区,本方案采用三路内置比较器对相电压和三相中性点电压比较得到转子扇区,通过提前换相从而使转子持续转动,工作原理框图如下。

本方案采用方波二二导通方式驱动,每次只给三相电机中的两相通电:一相连接到电源的正极,一相连接到电源的负极,一相浮空。电流从电源的正极流入,进入其中一相,并从电机的另一相流出到电源的负极。电流流向如下图所示

在一个电周期 360° 电角度内,共有六种不同的控制信号控制功率管开通关断,使得定子电流有六种状态,即定子绕组的合成磁动势有六种状态,每步持续60°拖动转子运行,从而实现电机连续运转,其合成磁势如下如图所示。

如下图 ,Fs为定子合成磁动势,Fr为转子磁动势,由下图可知定子合成磁势与转子磁动势往往在60°到120°之间,但是这并不是最大输出扭矩的角度,根据磁场力矩最大原理,Fs和Fr为90°时扭矩输出最大。

为了输出最大转矩,转子的位置信号至关重要。每次换相时,先检测转子的位置信号,当检测到过零点时 定子合成磁动势超前转子磁动势120°电角度,当转子再旋转30°电角度后再次进行换相,此时输出扭矩最大,根据二二导通原理和星型结构电机结构可知,假设一对极电机,每相包含两个过零点,三相即6个过零点,故电机的转子位置每变化 60° 电角度进行一次换相控制 。示意图如下所示

比较器检测反电势方法:BEMF 电压与电机中性点电压比较,可以通过使用可变阈值电压点检测过零事件。该可变电压就是电机的中性点。大多数BLDC 电机的中性点不会用导线引出。但可以用电阻网络来构造中性点。将三个电阻(RR)的一端分别与电机的三相绕组并联,另一端连在一起以产生一个虚拟中性点,如右图所示:

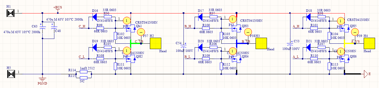
3. 硬件模块介绍
3.1 PCB设计图和实拍

3.2 PWM调制输出
3路互补PWM输出支持各种PWM调制方式,GTIMER0/1/2为3个16位通用定时/计数器,每个定时器有两路PWM输出和1路输入捕获,可产生带死区时间的互补PWM,满足多种调制方式。

3.3 反电势采样电路
芯片内部三路比较器采样,3路独立比较器,具有轨到轨输入的迟滞比较器,三路比较器的IN+接入三相反电势采样点上,另IN-一起接入反电势采样电路的公共点上。

注:C20/C23/C31滤波电容根据电机属性及实际的测试信号进行调整,建议100pf或1uf
3.4 电流采样电路
适用于割草机,通常母线电流在30-40A,故使用1毫欧采样电阻,配置0.345V基准电压,20.5倍放大倍数;具体的配置可参考实际控制对象的电流大小。

注:此运放可使用MCU内部集成运放
3.5 硬件电流保护电路
a) 使用配置运放输出OP_P与OP_N电压比较,实现硬件刹车。OP_N电压外部配置(R15与R18分压值为比较电压)。
b) 可使用外部比较器电流输入至Gtimer0/1/2 任意一路BK配置口。

注:内置的这一路运放只能运放或比较二选一。本方案将内部运放做比较器使用,此图只展示原理。
3.6 母线电压采样
分压比根据系统电压值进行调整,R31/C15组成RC滤波电路。

3.7 温度采样(NTC)
NTC电阻与R47分压,经过C30滤波输入至MCU ADC采样口实现MOS及温度采样。通过CON1口连接BMS板上NTC, ADC采样来实现BMS过温保护。

4. 软件介绍
4.1软件架构
此方案整个软件工程分为应用层、System、Common及电机库。应用层包含系统初始、系统配置、CLI引擎、通用任务、电机控制API、电机任务等。System层包含Startup启动、中断服务、时钟、睡眠与低功耗等。Common层包含消息队列、软定时器、延时/串口输出、实用工具等。电机库包含PID 环路、换相函数处理、芯片驱动库等。

4.2 外设功能

4.3 电机控制算法概要

4.4 电机运行状态
电机运行状态分为 INIT、 READY、 RUN 、STOP、 BRAKE、 FAULT 6个状态:
1. INIT主要处理电机及功能参数初始化;
2. READY主要等待电机运行指令;
3. RUN主要是电机运行处理函数;
4. STOP主要是处理停机;
5. BRAKE主要处理刹车;
6. FAULT主要处理停机或刹车,处理故障状态,判断是否重启。

4.5 分时事件处理
定时中断计数,获取不同时间标志位,在主循环中判断时间标志位运行不同时间事件处理函数。
1. 与PWM周期同步处理的事件有电流保护、PWM的调节等;
2. 每1ms处理的事件有按键的状态机、计时功能及指示灯的报警等;
3. 每5ms处理的事件有电压保护、速度闭环、堵转保护等;
4. 每10ms处理的事件有mos温度保护等;
4.6 保护措施

5. 测试波形
5.1 1.4kW负载过程中相电压及电流波形

5.2 全速运行时相电压波形

5.3 测功曲线


6. CLI 引擎
为用户提供配置、管理以及维护等操作,是技术人员调试和维护设备的重要手段。使用超级终端、Tera Term或SecureCRT通过UART接口登录系统并使用命令进行系统调试和维护管理。
7. 通用的开发环境如下:
7.1 硬件环境:
· MCU平台:UM3213A
· 调试器:JLINK V9隔离仿真器
· 电机类型:PMSM/BLDC
7.2 软件环境
· 操作系统:Windows
· 编译器:Keil MDK V5.25
· 编译语言:C
关于太阳成集团tyc122cc
太阳成集团tyc122cc(广州)股份有限公司专注于低功耗物联网芯片的研发、设计与销售,为客户提供面向个人与家庭、工业与商业物联网应用领域,以低功耗为差异化的8位/32位微控制器芯片、无线射频收发器芯片、数字电源管理芯片和传感与信号调理专用芯片等。
太阳成集团tyc122cc秉持客户第一、技术创新和市场领先的理念,以国际领先的技术为基础,为客户提供一流的产品与技术,打造值得信赖的集成电路设计品牌企业。公司独有的低功耗芯片设计方法、轻量化人工智能算法、大功率的PD协议控制以及多样性无线连接技术整合而成的低成本高收益的集成电路设计,在健康医疗电子、消费电子、智慧家庭、工业控制、传感器与表计等领域已经得到了广泛的应用。太阳成集团tyc122cc低功耗微处理器芯片与射频芯片具有超低睡眠功耗与更低的工作电流,有效地帮助电子设备降低能耗,积极助力节能减排。
要获取更多产品信息及相关的解决方案信息,请扫描下方二维码关注 ”太阳成集团tyc122cc“ 公众号。
联系方式:sales@unicmicro.com

免责及版权声明:凡本微信号注明“原创”的所有文字、图片和音视频作品,版权均属于太阳成集团tyc122cc(广州)股份有限公司所有,文章内容系作者个人观点,任何媒体、网站或个人未经本网协议授权不得转载、链接、转贴或以其他方式复制发表。已经本公司授权的微信号、网站等,在使用时必须注明“来源:太阳成集团tyc122cc电子(广州)股份有限公司”,否则本公司将依法追究责任。除原创作品之外,本平台所使用的文章、图片、素材、视频及音乐属于原版权人所有,因客观原因,或会存在不当使用的情况,非恶意侵犯原版权相关利益,敬请相关权利人谅解,若版权所有者认为本文涉嫌侵权或其他问题,请及时与我们联系,共同维护良好的网络创作环境。联系电话【020-31600229-李小姐】。

