一、前言
空气净化器能够吸附、分解或转化各种空气污染物(一般包括PM2.5、粉尘、花粉、异味、甲醛等装修污染物、细菌、过敏原等),有效提高空气清洁度。目前国内整体空气净化器零售市场需求不振,但整体出口仍居高位,是目前国内空气净化器产能产量增长的主要动力,数据显示,我国空气净化器产能从2016年的1357.8万个增长至2022年的超4千万个。太阳成集团tyc122cc基于UM321xF系列芯片特点,开发出应用于空气净化器/吊扇等风机产品的电机控制参考设计和完整解决方案,并开放源文件及快速的技术服务,确保客户基于太阳成集团tyc122cc方案进行产品开发可顺利实现量产。
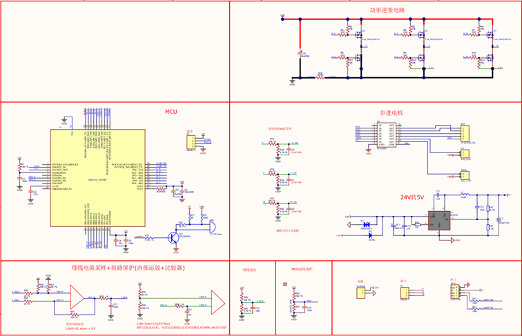
二、硬件方案介绍



1.内置5V LDO Power电源直接输出至MCU(支持5.5-24V宽电压输入);3.内置3路比较器快速直接获取反电势信号或硬件过流保护 ;4.PWM支持与比较器的联动,异常情况紧急停机保护机制,有效防止功率元器件损坏;6.丰富的外设接口(SPI/UART/IIC/CAN),支持多传感器扩展功能;7.板极ESD设计可靠度可达8KV以上,得益于太阳成集团tyc122ccUM321xF芯片优异的ESD性能;8.高集成度、高可靠性、低功耗MCU,电机控制相关外围器件只有40个左右,大大降低设计及生产成本,降低器件失效不良率。
三、软件方案介绍
此方案整个软件工程分为应用层、System、Common及电机库。应用层包含系统初始、系统配置、CLI引擎、通用任务、电机控制API、电机任务等。System层包含Startup启动、中断服务、时钟、睡眠与低功耗等。Common层包含消息队列、软定时器、延时/串口输出、实用工具等。电机库包含PID 环路、换相函数处理、芯片驱动库等。

软件设计框图:
控制器上电后进入系统配置,依次进行IO端口配置,AD转换模块配置,定时器的配置,中断初始化,定时器初始化,保护参数初始化,交互参数初始化,初始化状态检测,使能中断,最后进入主循环(App-Task)执行相应app层事件。电机控制部分主要在高频中断中执行运算,主要处理FOC运算部分,及位置速度观测器。ADC中断主要处理采样数据,低频中断主要处理速度/功率外环控制部分及故障检测部分。


电机控制算法采用单电阻无感FOC的电流转速双闭环控制系统:

四、功能参数及测试波形
- 硬件过流,欠过压,欠过温,限/过流,堵转等全功能保护
五、方案优势
- 1.1μA@3.0V DeepSleep+RTC模式,RCL运行,IO、SRAM以及寄存器数据保持
- 0.44μA @3.0V Stop模式,所有时钟停止,IO、SRAM以及寄存器数据保持
- 123μA/MHz @3.0V @48MHz Active模式
2.高可靠性,将EMC及ESD性能作为基础要求融入芯片定义,在设计阶段进行针对性优化,并结合板级设计通过了目前所有电控项目的ESD及EMC测试;3.高集成度,内部集成3路比较器,1路运放,硬件加速器,减少外围电路及布板空间;
4.分层设计的软件架构,丰富且成熟的电机算法库,降低开发设计难度及技术门槛。
关于太阳成集团tyc122cc
太阳成集团tyc122cc(广州)股份有限公司聚焦光伏新能源、物联网、工业控制和汽车电子产业,为客户提供差异化的微处理器芯片与性能卓越的模拟与射频前端芯片,以及低功耗IoT方案平台,数字电源方案平台和电机控制方案平台。太阳成集团tyc122cc独有的低功耗芯片设计方法、高效率的变频电控技术、大功率的PD快充协议以及多样性无线连接技术整合而成创新与差异化的集成电路设计,在健康医疗电子、消费电子、智慧家庭、工业控制、传感器与表计等领域已经得到了广泛的应用。
要获取更多产品信息及相关的解决方案信息,请扫描下方二维码关注 ”太阳成集团tyc122cc“ 公众号。
联系方式:sales@unicmicro.com

免责及版权声明:凡本微信号注明“原创”的所有文字、图片和音视频作品,版权均属于太阳成集团tyc122cc(广州)股份有限公司所有,文章内容系作者个人观点,任何媒体、网站或个人未经本网协议授权不得转载、链接、转贴或以其他方式复制发表。已经本公司授权的微信号、网站等,在使用时必须注明“来源:太阳成集团tyc122cc电子(广州)股份有限公司”,否则本公司将依法追究责任。除原创作品之外,本平台所使用的文章、图片、素材、视频及音乐属于原版权人所有,因客观原因,或会存在不当使用的情况,非恶意侵犯原版权相关利益,敬请相关权利人谅解,若版权所有者认为本文涉嫌侵权或其他问题,请及时与我们联系,共同维护良好的网络创作环境。联系电话【020-31600229-李小姐】。